最新消息!新加坡金融管理局正计划简化单一家族办公室申请其税收优惠计划的要求。
新加坡金管局副局长在9月29日于财富管理学院举办的全球-亚洲家族办公室峰会上表示,该监管机构正寻求减少针对单一家族办公室基金税收计划的申请所需文件。
他还提到,金管局也打算放宽要求,并扩大符合基金税收计划资格的投资类型。

他在其演讲中强调,单固预计直至2029年,新加坡都将是最快增长的财富管理中心——金融业在2024年增长了6.8%,是前一年增长率的两倍多,而私人银行客户资产在2024年增长了19%,其中约一半来自净新增资金流入。
"你们中可能有人还记得,曾为单一家族办公室税收计划的申请等待超过一年。金管局认识到,这不是我们应为客户提供的效率标准,"他补充道。
在这方面,金管局已将审批时间缩短至三个月。一个由金管局共同领导的私人银行工作小组也正在优化开户流程。
随之而来是市场上的正面反馈,瑞银集团亚太区全球财富管理联席主管兼瑞银新加坡国家负责人表示,过去四年,新加坡的家族办公室数量经历了"迅猛"增长,从400家增至超过2000家,这凸显了新加坡对全球投资者日益增长的吸引力。


在新加坡设立家族办公室不仅是管理财富的方法,也是移民获取身份的利好选择。
新加坡家族办公室投资方向广泛,方式简单,申请者做个人理财即可,像常见的股票、基金理财都可以,并且可以先拿到EP准证,后期再申请PR,移民申请的步骤相对比较简单。
目前,对于13O家办,其设立条件包括:
①资产管理规模起始于1000万新币,并保证在两年内扩大至2000万新币;
②每年的运营成本需保持在20万新币以上;
③必须有至少2名专业的投资人士,这些人士可以由家族成员担任;
④至少有10%的资产需投资于新加坡本地;
对于13U家办,其设立条件包括:
①资产管理规模需达到5000万新币;
②每年的运营成本需不少于50万新币;
③至少需要3名专业投资人士,其中至少1名非家族成员;
④至少有10%的资产需投资于新加坡本地;









以上图源:MAS
尽管新加坡在2023年曾卷入一起涉案金额高达数十亿新元的洗钱丑闻,部分获得金管局税收豁免的家族办公室牵涉其中,导致当局一度加强了审查和信息要求,但此次放宽政策的举措也表明新加坡在坚持高标准监管的同时,也致力于提升服务效率和竞争力。

13O和13U目前提供哪些税收优惠?
第13O条
第13O条所规定的基金税务奖励计划(Investment Fund Tax Incentive Scheme under Section 13O),适用于以下类型的基金:
-
合格私募股权基金(Qualifying Private Equity Fund):专注于投资私人公司股权的基金。
-
合格风险投资基金(Qualifying Venture Capital Fund):专注于投资创业公司和高科技公司的基金。
-
合格基础设施基金(Qualifying Infrastructure Fund):专注于投资基础设施项目的基金。
提供的税务优惠包括:
免征基金管理公司的所得税:基金管理公司从管理符合条件的基金中获得的收入和利润,以及与这些基金相关的资本利得和股息收入,均免征公司所得税。
免征资本利得税:基金管理公司通过出售或处置符合条件的基金的股权或资产获得的资本利得,免征资本利得税。

第13U条
第13U条所规定的基金税务奖励计划(Investment Fund Tax Incentive Scheme under Section 13U),适用于所有类型的基金,包括私募股权基金、风险投资基金、基础设施基金等。
提供的税务优惠包括:
免征基金管理公司的所得税:基金管理公司从管理符合条件的基金中获得的收入和利润,以及与这些基金相关的资本利得和股息收入,均免征公司所得税。
免征资本利得税:基金管理公司通过出售或处置符合条件的基金的股权或资产获得的资本利得,免征资本利得税。
注意:在申请税务奖励时,应确保其基金投资工具符合相关的法律规定和监管要求。如果发现家办管理公司或其基金投资工具存在违规行为,MAS将采取相应的监管措施,包括取消其税务奖励资格。


新加坡其他投资移民手段

男性附属申请人将需要服兵役(详见www.cmpb.gov.sg)

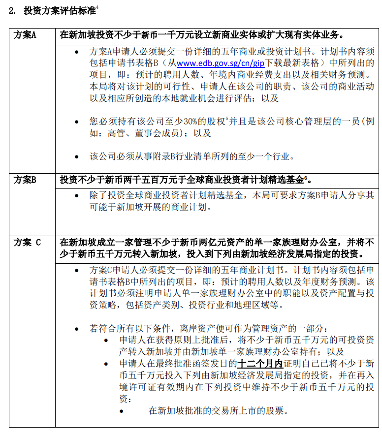
根据要求,想要参与GIP计划的投资者,都必须满足以下三种投资方案之一,其资产投资/管理规模从1000万新币到2亿新币不等。

另外,通过这种方法获得新加坡PR并非永久,在第一个五年期PR到期后,根据满足的条件不同,可以获得续签5年PR或者3年PR。

申请人购买新加坡本地公司的股份后,以股权投资的形式申请工作准证(Employment Pass),工作一段时间后再申请永久居民PR。
要求是主申请人持有大专及以上学历,申请人及配偶不超过55周岁。
月薪超过S$6000,可为配偶或21岁以下子女申请家属准证(DP);超过S$12000,可为父母与21岁以上子女申请长期探访准证(LTVP)。EP准证申请PR时,申请人配偶、未满21周岁子女可作为附属申请人一同提交PR申请。
















