今日疫情快报
8月27日截至中午12点
新增病例晚上更新
好消息!机票降了!
在携程官网上查询到的新加坡飞中国9个城市的机票价格,部分有了较大降幅!
比如成都、南京、上海~
相信手速快的已经抢先订票。有回国打算的小伙伴们,注意啦~









另外这两天,中国官宣取消对出入境人员核酸检测信息、既往感染情况、疫苗接种日期的申报要求。
这消息把海外小伙伴刺激得不轻:
回国不用做核酸了?不用打疫苗了?



中国边境逐一“松口”
连续2个月都有新放宽举动
01/ 下周起,入境中国申报程序简化

图源:新浪
8月31日零时,将开始启用第九版《中华人民共和国出/入境健康申明卡》。
1)取消对出入境人员核酸检测信息、既往感染情况、疫苗接种日期的申报要求。
2)对以往出入境人员容易产生疑问的项目进行了完善或调整,更利于出入境人员理解和填写。
3)增加了线上确认《采样知情同意书》的功能,更加方便进出境旅客简化现场检疫流程。
解读:官方强调上述调整不意味着放松防疫要求,而是重点在于提高申报效率。旅客在入境前仍旧得提供核酸检测阴性证明方可登机,入境时须接受海关检疫,入境后实施隔离医学观察。等同于入境中国的检疫要求没有实质性变化。中国海关总署重申坚持“外防输入、内防反弹”总策略和“动态清零”总方针。对于回国的小伙伴来说,只是流程操作方式简化。
02/ 中国驻多国使馆:放宽2类人入境

图源:中国驻新加坡大使馆
8月19日到23日期间,中国多个驻外使馆相继发布通知,包括新加坡、马来西亚、澳大利亚、新西兰、日本、尼泊尔、南非、哥伦比亚等等。
其中,中国驻新加坡大使馆通知如下:
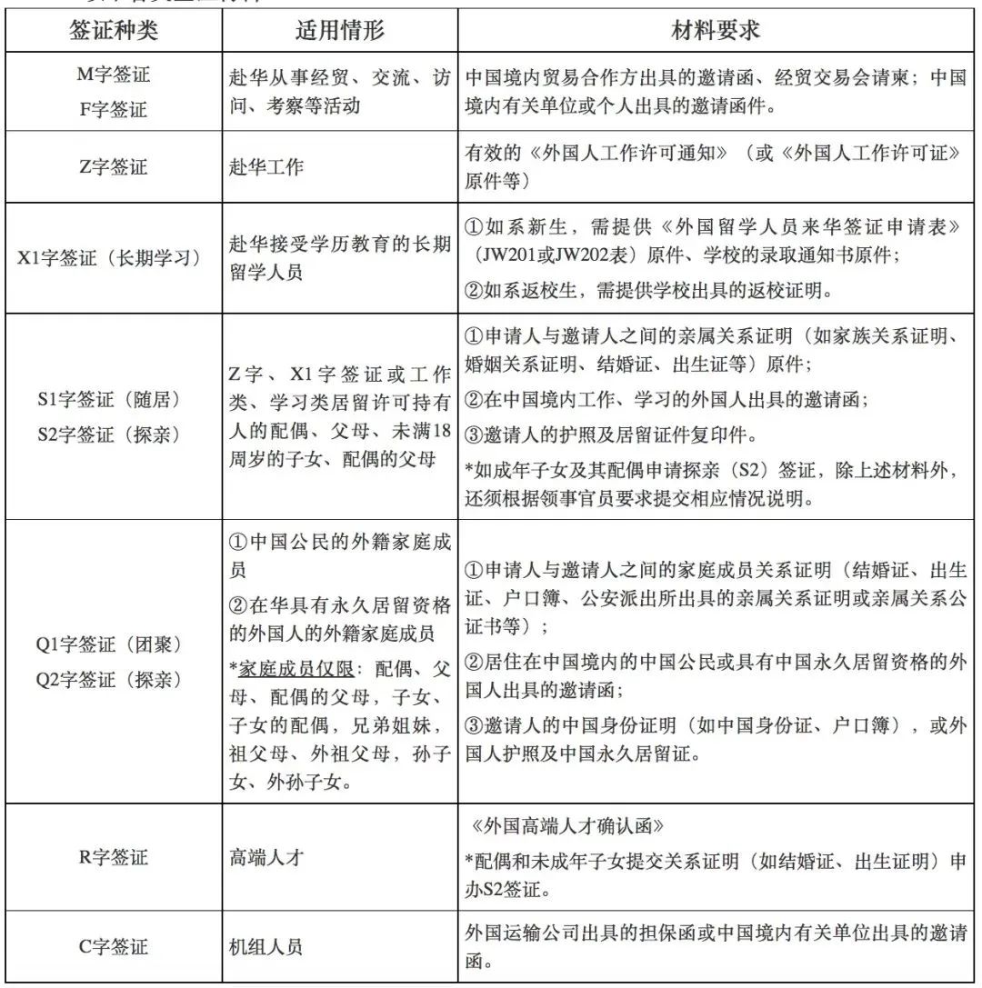
8月24日起,持有效证件的商务旅客(APEC商务旅行卡)、留学生(有效学习类居留许可)入境中国不需重新办理赴华签证!
新加坡人赴华商务、工作、留学、探亲等签证办理流程和材料要求如下:
【1】在线填写签证申请表,打印出确认页及表格,并在确认页及表格第九项签字。
申请表网址:https://cova.cs.mfa.gov.cn

【2】在线预约递交申请时间,打印出签证预约确认表。
【3】按预约时间本人亲自到中国签证申请服务中心递交申请,并留存十指指纹。
*以下签证申请人可免除指纹采集,免采指纹人员可委托他人递交签证申请:
①未满14周岁或超过70周岁人员;②持外交护照或符合我外交、公务、礼遇签证审发条件人员;③五年内持同一本护照在中国驻新加坡大使馆或中国签证申请服务中心申办签证并留存过指纹的人员;④十指手指均残缺或十指指纹均无法留存人员。

图源:SCMP
【4】申请材料:①在线填写的申请表(打印全表);②护照原件和资料页复印件;③照片1张;④在新加坡合法停留或居留证明(适用于在新加坡的其他国家公民);⑤原中国护照或原中国签证(适用于曾有中国国籍,后加入外国国籍者);⑥带可验证二维码的新冠肺炎疫苗接种证明;⑦以下各类签证材料:

8、上述可受理范围以外的紧急人道主义签证,如赴华奔丧或探望病危重亲属,须提交死者或患病亲属的身份证件(如外国人护照等),死亡证明或医院出具的诊断书、病危通知书,亲属关系证明等材料。 以上签证均通过中国签证申请服务中心办理。具体流程、办证要求、时限和收费标准等可径询签证中心。

中国签证申请中心地址:80 Robinson Road, #16-01/02/02A, Singapore 068898
咨询电话:+65-67139380
咨询邮箱:singaporecentre@visaforchina.org
解读:放宽上述2类人入境,据相关分析代表着严防边境的同时,力保经济“正常化”。
03/ 航班熔断措施优化

图源:民航局
8月7日,中国民航局发布了新规,调整、放宽航班熔断机制:
航班熔断措施机制只有在确诊旅客占比达到本航班达到8%或以上时,才会触发暂停运行两周的规定。
如果占比只有4%的话,就只需要暂停运行一周。
举个例子,波音787客机的普遍旅客搭载量为242-335人。新熔断措施下,如果客机承载242人,机上10人确诊,则这趟航班需暂停运营1周,确诊旅客达到20人,才需暂停运营2周。
解读:这次熔断机制明显大放宽。早前的熔断要求航班超过5人确诊就熔断,如单一航班上确诊旅客超过10人,要暂停运营四周,同时取消奖励航班,即累计暂停运营时间最长可达8周。
04/ 取消入境“双采双检”

7月8日,中国海关总署宣布将取消强制要求的“双采双检”,改为口咽拭子“单采单检”。同时取消入境人员涉新冠血液样本检测要求。
*具体进行流程见后文
解读:官方强调取消入境时的双采双检,是根据奥密克戎变异株的流行特点对防控措施的进一步优化,绝不是放松防控,不会增加疫情传播的风险,是精准防控的体现。
05/ 隔离期实行“7+3”
6月底,中国国官宣入境人员的隔离时间从“14+7”调整为“7+3”。据了解,多数城市即日起落实回国新政。新政同样也适用于那些正在隔离中的人员。

基本上现在回国就是隔离10天。包含所有与新加坡有通航的城市隔离期如下:
✅北京:集中隔离7天+7天居家健康监测,其他口岸入境需14天以后进京
✅上海:7天集中隔离+3天居家健康监测
✅广州:7天集中隔离+3天居家健康监测
✅深圳:7天集中隔离+3天居家健康监测
✅天津:7集中隔离+3天居家健康监测
✅成都:7集中隔离+3天居家健健康监测
✅重庆:7集中隔离+3天居家健康监测
✅厦门:7集中隔离+3天居家健康监测
✅杭州:7集中隔离+3天居家健康监测
✅南京:7集中隔离+3天居家健康监测
✅福州:7集中隔离+3天居家健康监测
✅西安:7集中隔离+3天居家健康监测
✅大连:7集中隔离+3天居家健康监测
✅沈阳:已宣布7集中隔离+3天居家健康监测
✅长沙:7集中隔离+3天居家健康监测
✅青岛:7集中隔离+3天居家健康监测
✅武汉:目前是7天集中隔离+7居家健康监测
✅昆明:7集中隔离+3天居家健康监测
✅济南:7集中隔离+3天居家健康监测
✅石家庄:7天集中隔离+3天居家健康监测
✅太原:7天集中隔离+3天居家健康监测
✅郑州:7天集中隔离,3天居家健康监测
✅南昌:7天集中隔离+3天居家健康监测
✅南宁:7集中隔离+3天居家健康监测
✅哈尔滨:7天集中隔离+3天居家健康监测
✅兰州:7集中隔离+3天居家健康监测
解读:官方对这次缩短隔离期的解释是,研究发现,奥密克戎变异株平均潜伏期缩短,多为2—4天,绝大部分都能在7天内检出。所以集中隔离减至7天内,剩下的3天就当是稳妥起见而设。
新加坡→中国回国细节需注意
流程最新详解!
【1】回国前:在新加坡如何准备
自新加坡出发,搭乘直航航班赴中国内地的旅客(含快捷通道旅客)需进行行前检测,并提供疫苗接种凭证、行程单等材料。
大家可以先看下下边这位网友的回国经历了解整体情况。↓
对于回国流程中的具体步骤,中国驻新大使馆也有对应解释:
中国公民通过微信“健康码国际版”小程序申领带“HS”标识的绿色健康码↓

外国公民通过网页(网站地址:https://hrhk.cs.mfa.gov.cn/H5/)申请带“HDC”标识的健康状况声明书蓝色二维码(以下统称“健康码”)↓

(1)回国前检测程序:2次检测+绿色健康码
自新加坡赴华的旅客(含临时出国人员)需在行前进行2次检测,结果用于申请绿色健康码。凭绿色健康码办理值机手续。
①行前第2天进行一次核酸检测(采用鼻咽拭子,下同)。如,乘坐本周一起飞的航班,应在上周六进行此次检测。
②在航班起飞前24小时内进行一次核酸检测。如,乘坐本周一早上8点起飞的航班,应在上周日早上8点后进行此次检测。
*①跟②中要求的两次检测结果用于申请绿色健康码。
【本环节有3点注意事项】
①检测时间以采样时间为准,不符合检测时间点要求的检测无效。如因医疗机构原因造成未按时检测,应由医疗机构出具有关情况说明。健康码有效期为行前第2天检测日期+2天确定,系统检测日期应填写进行行前第2天检测的日期。
②行前第2天和行前24小时内的核酸检测必须遵循“交叉检测”原则。“交叉检测”指的是采样和检测均需选择不同机构,在同一家诊所采样分送不同检测机构检测或在同一家检测机构进行两次检测均无效。
③2次核酸检测均需提供显示可验证二维码和旅客个人信息、检测信息的统一格式检测证明(MEMO,样本↓)。

(样本格式参考)
(2)回国疫苗接种凭证满14天
①接种疫苗的旅客,原则上应在完整接种疫苗(不含加强针)14天后再赴华。如,9月1日完成最后一剂疫苗接种,最早可选择9月15日起飞的航班赴华。
②在国内接种的疫苗。应上传《国际旅行健康证明》,(样式及申办方法见附件3),或上传带有可验证二维码的相关疫苗接种证明(包括在新加坡进行海外疫苗认证后获取的证明)。↓

③在新加坡接种的疫苗。应提交带可验证二维码的接种凭证(Vaccination HealthCert,样式及申办方法↓)。

【注意事项】
申办上述证明需提前注册Singpass账号,并需要一定时间,如您有赴华意愿,尤其是离职回国人员,请务必提前按照后附的方法提前办妥疫苗证书,避免准证被注销,无法及时申请Singpass账号,影响赴华行程(无Singpass账号人员申请证书方法↓)。

对于无法按要求提供可验证疫苗接种凭证的旅客(含在第三国接种疫苗,但疫苗凭证无法验证的旅客),请将现有疫苗接种凭证及《疫苗接种声明书》一并上传。使馆将综合考虑有关情况审发健康码。
《疫苗接种声明书》

(3)提交行程单及居留国家证明要求
①在新加坡长居人员上传:①新加坡长期准证/注销准证后的停留证件;②赴华机票。
②从中国出发的一般性临时出国人员(包括来新加坡短期访客),上传:①中国出发的机票(如丢失,请上传书面说明)②赴华机票。
(4)回国前健康隔离要求,无强制!
注意!更新版的回国流程这么规定:鼓励旅客自觉做好行前健康隔离和监测。
(4)新冠康复者回国要求
痊愈满14天曾确诊人员按普通旅客进行检测,痊愈后不满14天应补足。满足下列之一条件可视为痊愈:
① 确诊人员自检测阳性之日起满14天(需有医院、诊所的阳性检测证明)。
② 持有医疗机构出具的痊愈证明人员。
③ 确诊后向使馆报备满14天人员(以登陆报备系统日期起算,并非申报的确诊日期)。
请确诊新冠肺炎的拟赴华人员尽早通过https://wj.qq.com/s2/5896473/3a7f/向使馆报备。
④ 提供3天之内2次核酸检测证明(需间隔24小时以上)。

已向使馆报备或完成康复排查流程的人员按照最新政策执行。
【注意事项】
如果你出现疑似症状、密切接触、核酸检测结果为“不确定”(Presumptive Positive或Equivocal),则进行5天健康检测,期间无异常的,可按普通人员进行登机前检测。
(6)回国前检测机构选择
新加坡卫生部指定的其他诊所,具体见:
https://www.moh.gov.sg/licensing-and-regulation/regulations-guidelines-and-circulars/details/list-of-covid-19-swab-providers
(7)回国前航班延误问题
①如遇航班延误或取消,新的航班时间在健康码有效期内的,旅客可继续乘机;如新的航班时间超出健康码有效期,但旅客已完成值机手续进入航站楼候机的,可继续乘机。
②如新的航班日期超出健康码有效期,且在原航班日期之后2天之内的(如原航班日期为1号,新航班日期为3号之内),旅客需进行起飞前24小时内核酸检测,申请新的绿色健康码,凭绿色健康码办理值机手续。
③如新的航班日期超过原航班日期之后2天的,旅客需进行行前第2天、起飞前24小时内相关检测,申请新的绿色健康码,凭绿色健康码办理值机手续。
【2】回国后:入境后有什么流程
现在国内的新冠管控措施,都是按照《关于印发新型冠状病毒肺炎防控方案(第九版)的通知》施行的。并且明确明言地方不可“层层加码”:
1)入境人员“7天集中隔离医学观察+3天居家健康监测”管理措施,在集中隔离医学观察的第1、2、3、5、7天和居家健康监测第3天各开展一次口咽拭子核酸检测。

图源:光华日报
2)解除集中隔离前核酸检测。集中隔离第7天,应同时采集人员、物品、环境(包括口咽拭子、手机表面、枕头表面、卫生间门把手等)标本;人员采取“单采单检”,在12小时内反馈检测结果,不再实施“双采双检”。如“人、物、环境”核酸检测结果均为阴性,可解除集中隔离;如物品或环境核酸检测阳性,排除隔离人员感染可能后可解除集中隔离。
3)及时安排在管符合条件人员解除集中隔离。对集中隔离管理及健康监测已满10天,且核酸检测结果为阴性的人员,即时解除集中隔离,恢复正常生活;对集中隔离管理满7天但不足10天,且核酸检测结果为阴性的人员,可解除集中隔离,返回社区后继续完成1-3天居家健康监测。

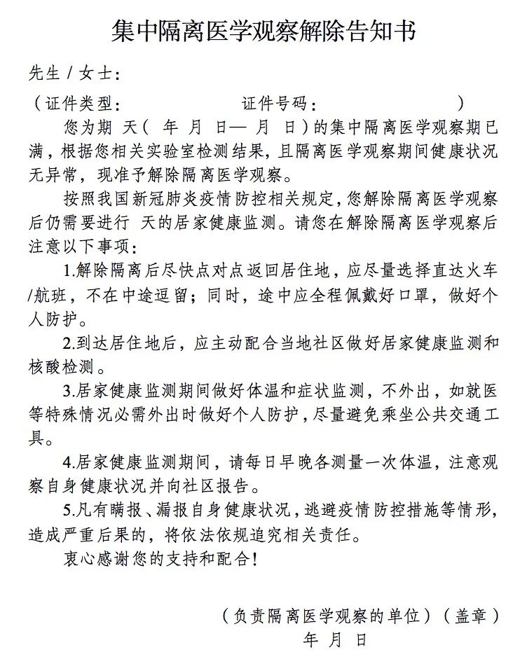
4)做好解除集中隔离前准备工作。隔离人员在入住后2天内填报目的地信息,社区不得以不符合居家健康监测条件为理由拒绝隔离人员返回社区。解除集中隔离人员粤康码解除红码,转为绿码。解除集中隔离当日,经健康观察组确认符合解除隔离条件后,隔离场所为隔离人员出具最新核酸检测结果和《集中隔离医学观察解除告知书》(见下方),做好隔离人员健康宣教,督促解除集中隔离后尽快返回目的地,尽量选择直达火车/航班,不在中途逗留。

5)督促做好居家健康监测。社区工作人员要及时掌握返回属地实施居家健康监测人员的信息,及时与相关人员对接联系,通过电话、短信等方式督促相关人员居家健康监测期间落实健康监测、不外出、按要求完成核酸检测等防控要求。如因就医等特殊情况必需外出时,要做好个人防护,规范佩戴 N95/KN95 颗粒物防护口罩,避免乘坐公共交通工具。解除隔离人员在居家健康监测第3天凭《集中隔离医学观察解除告知书》完成一次“单采单检”核酸检测,纳入“应检尽检”范围。
椰友们,2023年有打算回家/回国过年吗?



























