中国驻新加坡大使馆发布最新警示!
狮城椰子 · 2023年05月23日 09:57
阅读 441




对于这种现象,中国驻新加坡大使馆已经发布最新通知回应
近日,中国驻新加坡使馆连续收到本地民众投诉遭遇社交媒体上“刷号办签证”诈骗,个人信息被冒用等情况,使馆已指导当事人向警方报案。
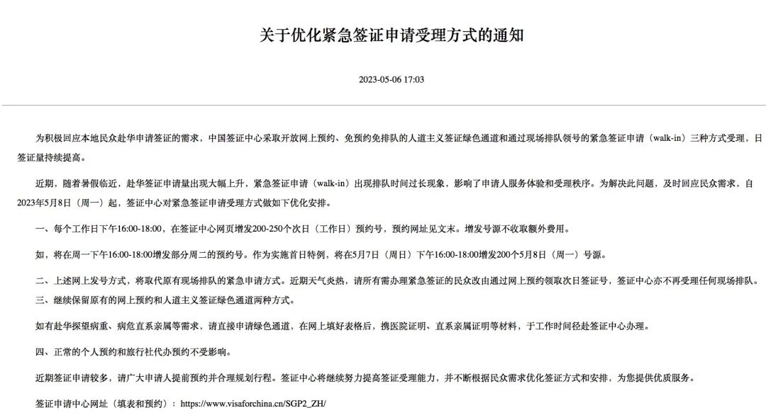
为妥善应对暑期来临前签证申请量激增的情况,我馆要求中国签证申请中心采取包括周六加班、增加预约容量等多种方式不断提高受理能力,满足中外人员往来需求。
即日起未来四周内,签证中心在已放2万个预约号的基础上,还将新增4000多个号源,以有效缓解赴华签证需求。
鉴此,中国驻新加坡使馆郑重提示:请拟赴华申请人警惕所谓“刷号”广告,勿轻信网上兜售的“抢号”业务,并采取必要措施保护好个人和家庭隐私,确保出行顺利。